Application Data
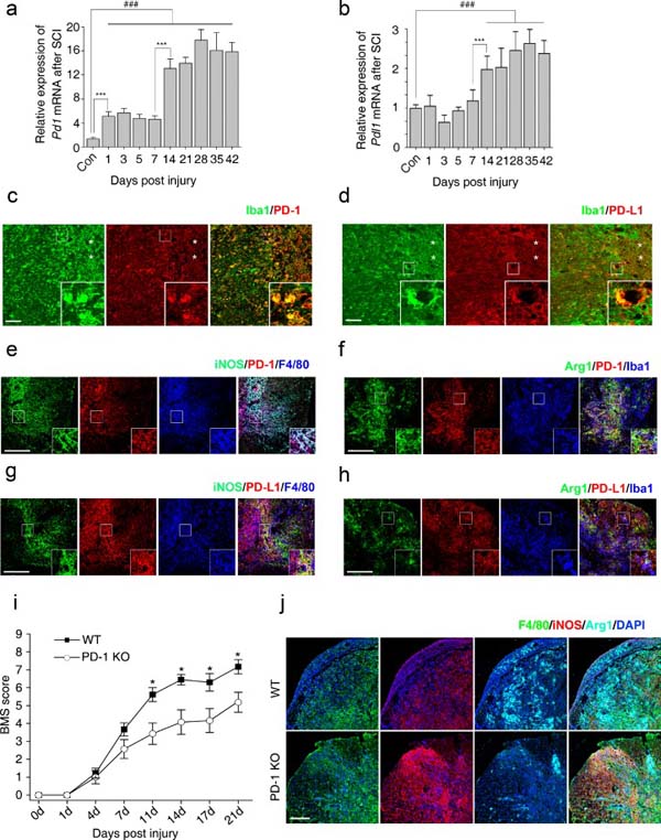
(Expression of programmed death-1 (PD-1) in macrophages/microglia after spinal cord injury (SCI) in mice.Immunohistochemistry in macrophages/microglia 14 days postinjury (dpi) in wild-type mice for (c) PD-1, (d) it’s ligand, PD-L1, and (e) PD-1 in M1 cells [inducible nitric oxide synthase (iNOS)+]; (f) PD-1 in M2 cells [arginase 1 (Arg1+)]; (g) PD-L1 in M1 cells (iNOS+); and (h) PD-L1 in M2 cells (Arg1+).)
Application Data
(MPLA-tDCs exhibit a semi-mature surface phenotype and differentially express high levels of TLR-2.TLR-2, PD-L1, GILZ and ILT3 expression on each DC condition was analyzed by flow cytometry to seek for specific tolerogenic DC markers.)
NCBI and Uniprot Product Information
Similar Products
Product Notes
The PD-L1 cd274 (Catalog #AAA76402) is an Active Protein produced from HEK293 cells (Note: Host protein expression may be lot-specific and can be subject to change during production, including bulk orders.) and is intended for research purposes only. The product is available for immediate purchase. It is sometimes possible for the material contained within the vial of "PD-L1 (B7-H1), Active Protein" to become dispersed throughout the inside of the vial, particularly around the seal of said vial, during shipment and storage. We always suggest centrifuging these vials to consolidate all of the liquid away from the lid and to the bottom of the vial prior to opening. Please be advised that certain products may require dry ice for shipping and that, if this is the case, an additional dry ice fee may also be required.Precautions
All products in the AAA Biotech catalog are strictly for research-use only, and are absolutely not suitable for use in any sort of medical, therapeutic, prophylactic, in-vivo, or diagnostic capacity. By purchasing a product from AAA Biotech, you are explicitly certifying that said products will be properly tested and used in line with industry standard. AAA Biotech and its authorized distribution partners reserve the right to refuse to fulfill any order if we have any indication that a purchaser may be intending to use a product outside of our accepted criteria.Disclaimer
Though we do strive to guarantee the information represented in this datasheet, AAA Biotech cannot be held responsible for any oversights or imprecisions. AAA Biotech reserves the right to adjust any aspect of this datasheet at any time and without notice. It is the responsibility of the customer to inform AAA Biotech of any product performance issues observed or experienced within 30 days of receipt of said product. To see additional details on this or any of our other policies, please see our Terms & Conditions page.Item has been added to Shopping Cart
If you are ready to order, navigate to Shopping Cart and get ready to checkout.
